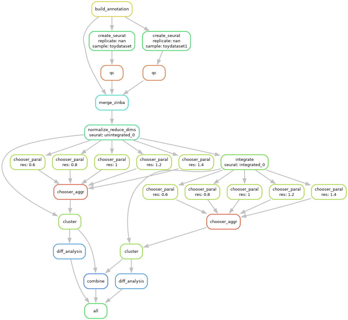
scRNA-Seq Workflow

The scRNA-Seq workflow starts with feature-by-barcode matrices and performs various QC steps and batch correction, clustering optimization, differential testing, and combines everything together into a single Seurat object for easy exploratory visualization and downstream analysis.

Specifically, the workflow does the following:

  • Load different formats (HDF5, MEX, RDS) from cellranger pipelines

  • Downloads genome annotation files

  • Normalizes and/or scales data based on assay type

  • Reduces technical variation and batch effects

  • Linear dimensional reduction

  • (Optional) optimizes clustering parameters

  • Non-linear dimensional reduction for visualizations

  • Weighted Nearest Neighbor analysis

  • Differential testing of gene expression

To configure a scRNA-Seq experiment, see scRNA-Seq Examples.

../_images/dag-3.png